+(1) 818 780 9701
To go to old website click here.
Home / Modules / Small Modules / OZ200
Home » Support » RMA
Phone: +1 (818) 780 9701 Ext 288Email: [email protected]Our Address: Optical Zonu Corp. 7510 Hazeltine Ave Los Angeles, CA 91405
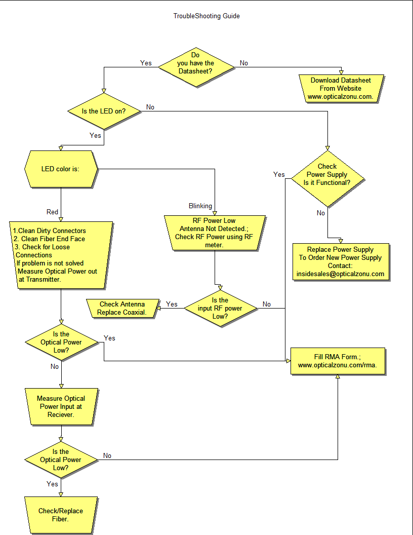
Troubleshooting Guide: